When to use: Customer reported GOODWE ACTIVE WITH ALPHA ESS BATTERY related issues
Note: Before starting, log in to the Goodwe SEMS Portal to verify system status; SN normally start with 9500XXX.
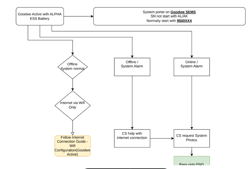
1: Status Diagnosis
Determine which of the three primary scenarios applies to your current system state:
A: Offline / System is Normal
Use this path if the system is functioning but has lost its connection to the monitoring portal.
Confirm Internet Type: Verify the system is using Wi-Fi Only.
Action: Follow the Internet Connection Guide - Wifi Configuration (Goodwe Active) guide
Macro: Monitoring > System Offline > GoodWe System
B: Offline / System Alarm
Use this path if the system is not reporting data AND there is an alarm/error light on the unit.
Support: Guide customers by following appropriate internet connection guide
Documentation: CS will request System Photos
Escalation: The case is then passed onto the Engineering (ENG) Team.
C: Online / System Alarm
Use this path if the system is connected to the internet but reporting an internal error or alarm.
Immediate Documentation: CS will immediately request System Photos.
Escalation: The case is passed directly onto the Engineering (ENG) Team for a technical deep dive.
Comments
0 comments
Please sign in to leave a comment.